bevictor伟德官网-韦德官方网站
oa系统
导航
网站首页
集团简介
关于我们
组织机构
成员企业
新闻动态
集团新闻
通知公告
信息公开
年度信息
中期信息
季度信息
薪酬管理
子公司信息公开
园林公司
青奥城公司
紫金商管公司
新城公司
bevictor伟德置业
奥体公司
江山智联物业
基金公司
主营业务
党群工作
联系我们
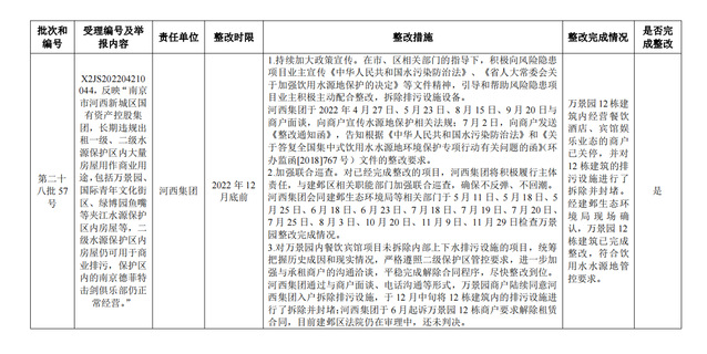
南京市(bevictor伟德集团)关于中央生态环境保护督察交办信访事项整改情况公示表
发布者:bevictor伟德集团网站管理员
发布时间:2023-03-02
浏览次数:
10